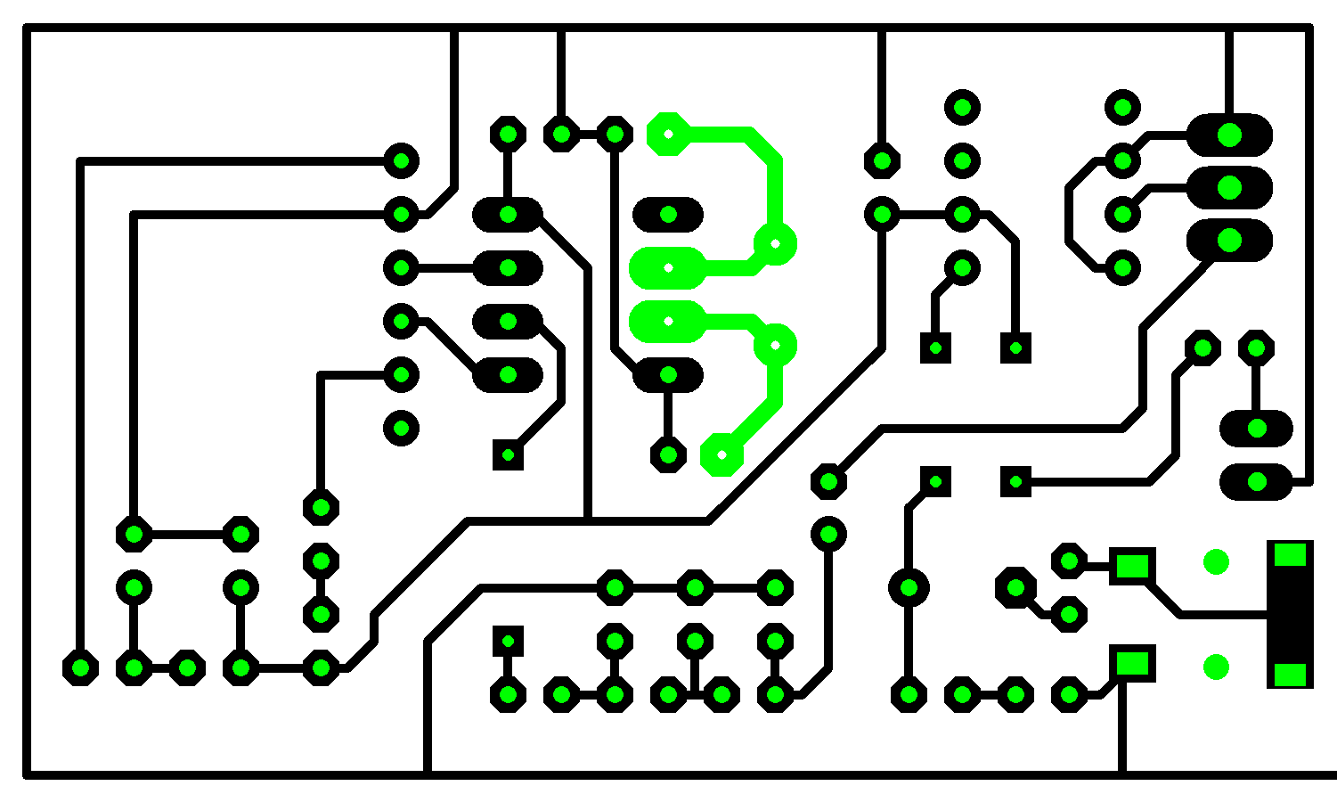
Javascript application to process a circuit board image and output G-code suitable for laser engraver or similar machine. To reduce tool time, the board traces are Voronoi Tesselated. https://en.wikipedia.org/wiki/Voronoi_diagram
The input image is expected to be black-and-white with an optional third color:
WHITE: Etch (Remove copper)
BLACK: Trace (Leave copper, voronoi tesselate)
OTHER: Hole/signal trace (leave copper, etch around given perimeter)
Procedure:
- Spray-paint a piece of copperclad PCB in flat black. (I used Krylon)
- Etch in laser engraver using output from this applet. (I used an Eleksmaker A3 Pro, 2.5W)
- Scrub with a soapy toothbrush to remove charred paint.
- Etch board as normal with Ferric Chloride or equivalent.
- Remove paint with acetone and swabs. (Selective removal of paint provides solder mask.)
See Nurdrage's D.I.Y. tinning solution tutorial video here: https://hackaday.com/2017/10/23/tinning-solution-from-the-hardware-store/
I have a live demo here at the link below, and there are example input images in the examples/ folder of this repo.
http://pugbutt.com/jsVoronoiPCB/voronoi_pcb.html
One source of inspiration for this project is the Visolate project which has a similar aim but is written in Java:



